Data Dictionary
데이터 사전(Data Dictionary)이란 대부분 읽기 전용으로 제공되는 테이블 및 뷰들의 집합으로 데이터베이스 전반에 대한 정보를 제공 한다. 오라클 데이터베이스는 명령이 실행 될 때 마다 데이터 사전을 Access 한다. DB작업동안 Oracle은 데이터 사전을 읽어 객체의 존재여부와 사용자에게 적합한 Access 권한이 있는지를 확인 한다. 또한 Oracle은 데이터 사전을 계속 갱신하여 DATABASE 구조, 감사, 사용자권한, 데이터등의 변경 사항을 반영 한다.
Data Dictionary 에는 DB를 구성하는 모든 요소에 대한 정보를 가짐.
- 오라클의 사용자 정보
- 오라클 권한과 롤 정보
- 데이터베이스 스키마 객체(TABLE, VIEW, INDEX, CLUSTER, SYNONYM, SEQUENCE..) 정보
- 무결성 제약조건에 관한 정보
- 데이터베이스의 구조 정보
- 오라클 데이터베이스의 함수 와 프로지저 및 트리거에 대한 정보
- 기타 일반적인 DATABASE 정보
Data Dictionary 분류
|
-- Dictionary List SELECT * FROM DICTIONARY; |
ALL_XXXX
- 한 특정 사용자가 조회 가능한 모든 데이터사전을 의미 한다. 자신이 조회하려는 객체의 주인이 아니더라도 그 객체에 접근 할 수 있는 권한을 가지고 있다면 ALL_XXXX 뷰를 통하여 조회가 가능 하다.
|
-- scott 사용자로 접속하여 아래 SQL문장을 실행 SELECT table_name , tablespace_name FROM ALL_TABLES; |
USER_XXXX
- 한 특정 사용자에게 종속되어 있고, 그 사용자가 조회 가능한 데이터 사전 뷰들로 ALL_XXXX 데이터 사전의 모든 정보의 부분 집합 이다.
|
-- scott 사용자로 접속하여 아래 SQL문장을 실행 SELECT table_name , tablespace_name FROM USER_TABLES; |
DBA_XXXX
- DBA권한을 가진 사용자 만이 조회할 수 있는 데이터 사전으로서 모든 오라클 데이터베이스 객체에 대한 정보를 볼 수 있다. SELECT ANY TABLE 권한이 있는 사용자 또한 질의가 가능 하며 다른 사용자가 질의 하려면 앞에 SYS.이라는 접두어를 붙여야 한다.
|
-- SYS계정으로 접속하여 아래 문장을 실행해 보자 SELECT OWNER , OBJECT_NAME FROM SYS.DBA_OBJECTS; |
V$_XXXX
- Dynamic Performance View라고도 하며, 현재 Database의 상태에 관한 정보로 주로 DBA에게만 액세스가 허용되어 있다. 주로 DBA의 모니터링 작업용 정보를 제공하며, X$ 테이블을 베이스로 하는 뷰이다.
X$_XXXX
- X$ 뷰는 V$ 뷰가 보여주지 않는 정보를 보여준다. X$ 테이블은 오라클의 메모리정보를 볼 수있는 SQL 인터페이스 뷰들로 Oracle 데이터베이스의 가장 숨겨진 영역 중 하나이다.
출처 :http://www.gurubee.net/lecture/1520(꿈꾸는 개발자 DBA 커뮤니티)

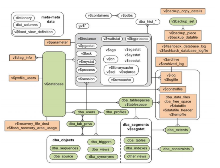
주요 Data Dictionary
'Oracle > 성능 분석과 인스턴스 튜닝 정리' 카테고리의 다른 글
| Buffer Cache 와 Access 메커니즘 (0) | 2021.06.10 |
|---|---|
| Oracle SGA 와 PGA 개요 (0) | 2021.06.07 |
| 오라클 데이터베이스 아키텍처 (0) | 2021.06.06 |
| Sequential Access & Random Access 비교 (2) | 2021.05.01 |
| Data Block과 Clustering Factor의 이해 (0) | 2021.05.01 |